Crear Estudiantes
Crear estudiantes para la gestión de cursos y materias.
Roles del Proceso: Institución Educativa
Como institución educativa está en la capacidad de gestionar la operatividad de la plataforma.
Prerrequisitos
· Ingresar a la plataforma como Institución educativa.
· Haber validado el correo que no esté ingresado en la plataforma con otro perfil.
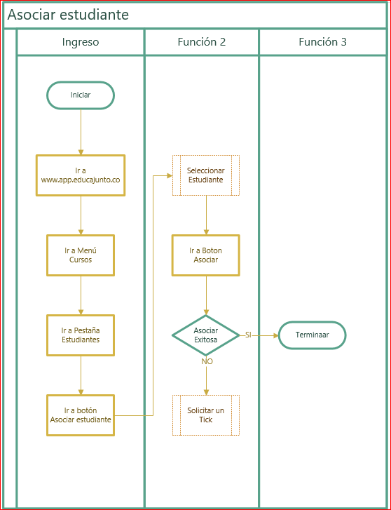
Diagrama de Flujo

Pasó a Paso
- Ir a http://app.educajunto.co

- Ir a Menú Estudiantes ir dar clic

- Ir a Botón Crear estudiante y dar clic

- Registre la información Solicitada, EducaJunto automáticamente creará un Usuario basado en el Tipo de Documento y el Documento de Identidad del Estudiante, sin embargo, si el estudiante tiene un correo electrónico puede modificar este valor, de lo contrario puede dejarlo de esta forma.

- Si posee una fotografía del Estudiante puede ingresar en el botón Examinar

- De Click en Crear

Con este proceso el estudiante quedará registrado y debe continuar con el registro en el Grado y Curso correspondiente